www.kappmeier.net
        
          
        
Elektronik-Basteleien 
          -  DEALER Vorverstärker  -  DEALER RIAA
        
        
        27.09.2025
        
         
          DEALER RIAA - ein Phono Modul
           
          
          (in Arbeit)
          
          
          Ein RIAA Modul dient der Korrektur und Verstärkung des Signals
          eines Plattenspieler-Tonabnehmers. Das Thema ist allerdings so
          komplex, quasi eine Wissenschaft für sich, da gehe ich nicht
          näher drauf ein.
          
          Bislang nutzte ich einen "NAD Phono Preamp PP2", dies ist ein
          kleines, handliches Gerät im Blechgehäuse. Eine Zeit lang war
          dieser, seines Gehäuses beraubt, zusammen mit einer
          geschalteten Steckdose, in einem größeren Gehäuse
          untergebracht. Dies war so groß, das der Thorens
          Plattenspieler darauf seinen Platz fand. In die Steckdose
          gehörte der kleine Trafo des Thorens, dieser war die ganzen
          Jahre davor immer am Netz...
          
          Das war jedoch nicht schön und ich hatte immer mal wieder
          kleinere technische Probleme, so wurde alles zurück gebaut.
          Der Trafo wird gesteckt wenn er gebraucht wird.
          
          Im Internet gibt es unzählige Artikel zum Thema RIAA
          Entzerrung und Verstärkerschaltungen. Sogar TI hat
          stellenweise Beispielschaltungen in den Datenblättern seiner
          OP-Amp (z.B. LM833).
          
          Eine Seite ist mir jedoch ganz besonders ins Auge gefallen. Es
          gibt da jemanden in Australien, der seit Jahrzehnten
          Schaltungen veröffentlicht : Elliot
            Sound Products - kurz "esp".
          
          Er hat dort eine ganz feine RIAA Stufe entworfen :  Project06  
          - diesem werde ich mich hier widmen. 
          
          Anfangs als separates Gerät vorgesehen, versuche ich es als
          Erweiterungsmodul für die DEALER 4in1 Platine umzusetzen. Das
          erste seiner Art...
          
          Eine kleine Einschränkung vorweg: Die Schaltung funktioniert
          nur mit MM-Tonabnehmer, für MC ist die Verstärkung zu schwach.
          Dazu bräuchte es eine weitere OP-Amp Stufe
          
          
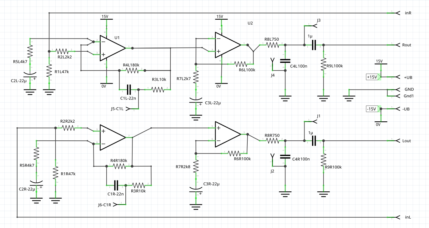
          Die Schaltung, in Fritzing umgesetzt, sieht so aus :
          
          
        
          
         
         
          Ich habe die Bauteilbezeichnungen von Elliot übernommen. Als
          OP-Amp verwende ich den LM4562. Dieser wird in Ellots
          Unterlagen auch vorgeschlagen, neben dem NE5532 und OPA2134.
          
          Zu beachten ist, das die Schaltung keinen Rumpelfilter
          enthält, es wird alles ausgegeben was vom Plattenspieler
          geliefert wird.
          
          Ich zitiere hier mal die (übersetzte) Passage aus dem Elliot
          Dokument :
          
          "Beachten Sie, dass kein Rumpelfilter (Infraschallfilter)
            vorgesehen ist und die Schaltung, wie gezeigt, einen
            -3dB-Punkt für niedrige Frequenzen von etwa 3 Hz aufweist.
            Ein Plattenspieler mit geringem Rumpeln ist unerlässlich -
            vor allem, wenn Sie einen Subwoofer verwenden. Eine gut
            gedämpfte und isolierte Plattform für den Plattenspieler ist
            eine ausgezeichnete Idee, und ich hatte großen Erfolg mit
            einer großen Betonplatte, die sauber mit einem
            Lautsprecherteppich oder anderem Material bedeckt und mit
            Schaumgummi isoliert wurde."
          
          Sollte sich allerdings ein Bedarf ergeben, müsste die
          Schaltung entsprechend angepasst werden.
          
          In meinem Fall sehe ich zunächst keine Notwendigkeit für einen
          Rumpelfilter, da mein Thorens TD320mkII sich unauffällig
          verhält.
          
          
          Als Platine in Modulform sieht sie so aus :
          
        
         
        
        
        
        
        
        
          Eine erste Version der Platine ist unterwegs.  Sollte ich
          nicht damit grandios scheitern, werde ich hier weitere Infos,
          die Bauteilliste u.ä. hier ergänzen. 
          
          Wenn es ganz gut läuft und sogar Interesse besteht gibt es
          eventuell auch eine Platine zum Nachbauen...
          
          
          
          EDIT 02.10.2025
          
          Die Platinen sind gestern angekommen. Noch am Abend wurde ein
          Exemplar aufgebaut und erfolgreich getestet. Dies lief sofort.
          Der Ausgangspegel ist ebenso leise wie bei dem NAD PP2, sodass
          hier wieder die kanalindividuelle Lautstärkeeinstellung des
          DEALER ins Spiel kommt.
          
          
          
        
         
        
          
          
          Der erste Höreindruck war schon mal positiv. Bei hohen
          Lautstärken gibt es ohne Signal Nebengeräusche, die ich noch
          nicht zuordnen kann, was durch die Enge im Gehäuse seine
          Ursache haben kann. Die Bauteilauswahl ist noch nicht optimal,
          ich hatte nicht alles 100% passend parat. 
          
          Daher werde ich das Modul mal extern, mit korrekten Bauteilen
          sowie eigenem Netzteil testen.  
          
          Immerhin läuft es schon mal, ohne sich gleich selber in Rauch
          aufzulösen ;-)
          
          
          
          EDIT 05.10.2025
          
          Die Platine nochmal entnommen, Bauteile angepasst und wieder
          eingebaut. Im Moment höre ich noch ein leichtes Brummen, bei
          voller Lautstärke aller beteiligten Komponenten.
          Da der DEALER an sich ja brummfrei ist sollte dieses nicht aus
          dem Gerät selber kommen. So ein Brummen kommt ganz schnell von
          extern rein...
          
          Mit dem NAD PP2 hatte auch so meine Brummprobleme. Mir fehlt
          da jegliche Erfahrung mit anderen Geräten, vielleicht ist das
          beim Platten hören ja völlig normal?
          
          Was aber nicht bedeutet, das es so bleiben muss....
          
          
        
         
            
            
            
          
        
         
          
          
          
          
          
        Zurück   -
            Startseite   -
            Impressum
          
          
          
          
          